• 1.svg

    销售咨询

    400-098-7766

  • 2.svg

    薪税社保服务

    400-108-8080

  • 3.svg

    体检保险福利

    400-060-9891

  • 4.svg

    质量监督

    400-666-8686

HR减负 | 疫情之下最新HR相关政策免费送

2020-02-14 00:00:00



二月过去一半,不少网友纷纷表示,拿到了一月的工资,却看不懂一月的工资条。


别说大家有疑惑,相信有不少HR也遇见了这样的难题,延迟复工期间,员工的工资怎么算?在家办公的同事,工资怎么算?员工不幸感染新型冠状病毒住院治疗了,他的工资又该怎么算?


易才作为一家深耕人力资源行业17年的企业,深知HR工作的不容易,为给HR减负,先前整理了一版【疫情之下最新HR相关文件汇编】(点击蓝色字体即可阅读相关文章)。随着政策更新,我们也为汇编做了升级


更新后的政策如下:


易才新型冠状病毒肺炎政策汇编

易才防范新冠病毒肺炎HR相关文件集合



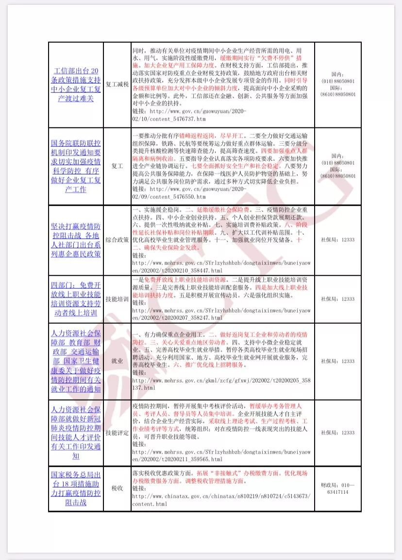
文件涵盖31个省市延期复工、免税、社会保险、劳动关系、薪酬、人事管理等热议板块政策。政策来源有国务院办公厅、人社部、国家医疗保障局、财政部、教育部、交通运输部等官方通告。


资料图片展示 



领取方式也很简单:

领取方式

后台回复:  资料领取 

即可获得下载链接和密码


这已经是易才第二次更新资料库了,首批领取用户的反馈都特别好哦,有需要的朋友们赶紧来领取吧!


鉴于截至目前疫情仍在发展、变化中,相关政策也有待进一步补充、细化和完善,易才集团将持续关注相关政策进度,更新文件库。





● 新型冠状病毒肺炎由国家买单,不是这么简单!

● 首轮“复工潮”,这份调研破解所有难题

● 非常时期,你需要这个特别帮手